Voice User Interface Design

Case Study

Logo of Skill 5 Minute Kitchen

Five Minute Kitchen

Alexa Skill for Recipes

An Alexa skill that helps users quickly choose and prepare meals using voice commands.
It offers short, easy recipes with step-by-step audio instructions, tailored for busy users like young professionals or parents. The focus is on simplicity, relevance, and a stress-free, supportive experience.

I started the discovery phase with competitive research and user interviews.

I discovered that young professionals and working parents often face demanding workdays and tightly packed schedules, making it difficult to consistently prepare healthy and varied meals.

Problem Statement

Busy individuals need a way to decide what to cook quickly and follow recipes without visuals because they struggle with limited time, decision fatigue, and cooking in hands-free environments.



We will know this to be true when users confidently use the Alexa Skill to choose meals, follow step-by-step audio instructions, and report that cooking feels faster, easier, and less stressful. The target audience uses the app because it saves them time, reduces mental effort, and helps them prepare simple, satisfying meals without needing to look at a screen.

User Persona

Based on insights gathered from the interviews—including pain points, needs, and everyday circumstances—I defined the target group and developed a detailed user persona.

Sample Dialogs

By creating sample dialogues, I developed a sense of how the overall experience will feel and how users are likely to interact with the system. This helps ensure that I'm on the right track.

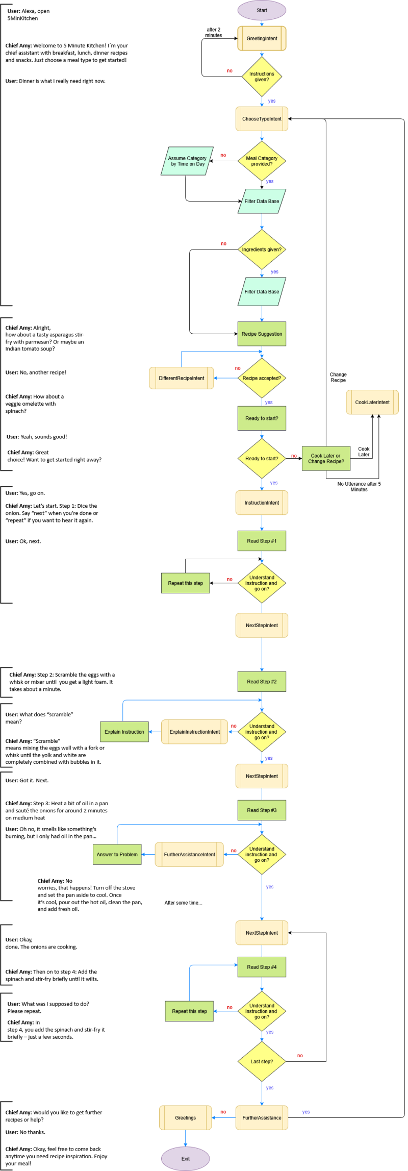
User Flows

Voice Skipt

I created a script with utterances and prompts, focusing on aligning the language with the tone and style of the target audience. Here's an excerpt from the script:

Usability Test

During the testing phase, I observed that participants behaved and responded differently than I had anticipated. Since it was a Wizard of Oz test, I manually provided Alexa’s responses. This occasionally caused interruptions in the test flow due to Alexa’s speech recognition interfering with the manual setup.

Test Objectives

  • Asses wether users can successfully find and follow a recipe they like

  • Evaluate the clarity and accessibility of the step-by-step cooking instructions

  • Identify any usability issues, such as unclear commands or confusing interactions
  • Measure the success rate of users completing key tasks, including recipe selection and navigation through instructions

  • Assess user satisfaction and engagement with the experience

Participants

The usability tests were designed to ensure the prototype reflects the needs and real-life situations of our target audience.

All five participants come from different backgrounds but share common traits: busy schedules, demanding jobs, and a regular cooking routine.

 

  •  Theo (40): A sporty engineer with strong tech skills and a full-time job.
  •  Anna (32): A mother of two, working part-time at a travel agency. Tech-savvy and time-conscious.

  •  Alex (28): A marketing specialist with a hectic schedule. Cooking is a necessity, not a hobby.

  • Ciara (25): A full-time legal secretary who recently moved into her first apartment. She has some tech knowledge and follows a vegetarian diet.

  • Elina (38): A qualified nutritionist working full-time as a nutrition communicator. She enjoys trying new recipes but has limited tech experience, though she’s eager to learn.



Tasks

#1 Available meal types

You are using the Skill for the first time and need to know which mealtypes are available

How would you find out about the mealtypes?

#2 Getting a recipe

After a long day at work, you're feeling hungry and need a quick idea for what to cook for dinner.

What would you do?

#3 Find out the ingredients

You have a recipe and need to know which ingredients are required.


How do you find what you need?

#4 Repeating instructions

You’re in the middle of preparing the meal. It’s noisy in the kitchen, and you miss part of the spoken instruction, but you need that information to complete the current step.

What would you do if you didn’t catch the current step of the instructions?

#5 Go to next step

While preparing the meal, you listen to the instructions of Alexa. You are ready with this step, but Alexa doesn´t go on. You want further instructions to get the meal ready.

What would you do?

Test Results

The tests revealed several issues with the current version of the skill. 
Meal type categories were found to be largely irrelevant to users, while the ability to search by ingredients proved to be much more important.

Additionally, the functionality for repeating and clarifying cooking instructions requires further refinement to better support users during meal preparation.

Issue 1:
Meal types are not relevant to participants
(High Priority)

Suggested Change:

Revise the current meal type categories to include alternative options such as ingredients, dietary preferences (e.g., vegetarian), or cooking time.

Evidence:

Only 2 out of 6 participants used the meal type option to get recipe suggestions, indicating low relevance.

Issue 2:
Searching for recipes by specific ingredient
(High Priority)

Suggested Change:

Integrate the option to search for recipes by specific ingredients at the very beginning of the search process.

Evidence:

4 out of 6 participants expressed a desire to receive recipe suggestions based on specific ingredients they had available.

Solution Sample:

Issue 3:
Improve repeat and clarification functionality
(Medium Priority)

Suggested Change:

Improve the system's ability to remember instructions and repeat only the specific part requested by the user.

Evidence:

3 out of 6 participants often wanted to hear only a specific section of the instruction again, not the entire step.

Conclusion

The usability tests highlighted several areas that require improvement. Overall, the skill functions well, but additional utterances are needed to better align with the language and expectations of the target audience.

 

  1. It would be much more helpful, when the  amount of an ingredient is told together with telling the cooking step. 

  2. Planned updates include improving the recipe search functionality by enabling searches based on specific ingredients and introducing additional categories such as vegetarian options.

  3. I also aim to refine the intents related to explaining cooking terms and allowing users to repeat only specific parts of an instruction, rather than the entire step.
  4. Storing recipes should be also implemented.

 

To implement these changes, especially the more advanced interaction logic, I may need to collaborate with a developer to integrate them effectively into the current skill. 

Sample Utterances and Prompts

I revised the Skript with utterances and prompts and added the speeches, which were used conducting the test. Blue letters were added after testing.

Alexa Skill

Five Minute Kitchen

I developed the skill using the Amazon Developer Console and implemented the code provided by CareerFoundry. Within this framework, I integrated the utterances and prompts for the available components. Since only the basic functionalities were programmed, some desired features are currently not functional or displayed.

Therefore, I will need a developer to help implement the advanced features.

Example from Alexa Developer: Suggestions for instructions

Looking for a smart, user-centered design solution?
Let’s turn your ideas into intuitive, engaging experiences.
Get in touch—I'd be happy to collaborate!

Contact me:

Erstelle deine eigene Website mit Webador